(一)“从权利人主张权利时起算时效”带来的混淆
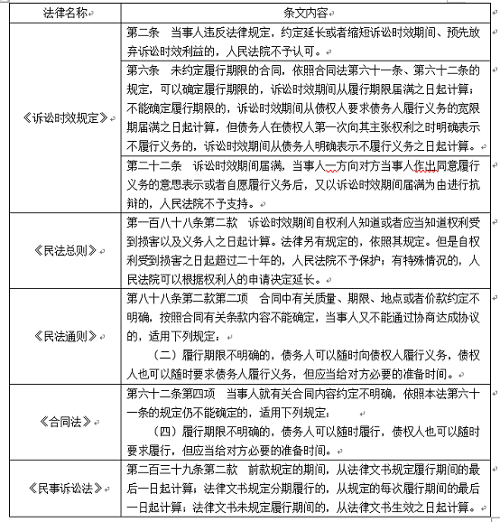
根据《诉讼时效规定》第6条,未定履行期限债权的诉讼时效,从债权人要求债务人履行义务的宽限期届满之日起算,或者从债权人第一次主张权利而债务人表示不履行之日起算。这是一种根据违约责任成立与否确定诉讼时效起算与否的逻辑。
对于未定履行期限的债权,要确定义务人的违约责任,需要权利人主张权利这一媒介。权利人主张权利之后,才会存在义务人不履行义务或权利人给予义务人宽限期的问题。但权利人实际主张权利,只是确定违约责任的逻辑,并非确定诉讼时效起算的逻辑。因为诉讼时效关注的是“不行使权利”,它只需要确保权利可行使即可。因而,从权利人主张权利时起算时效这种规则模式实际上是混淆了诉讼时效起算与违约责任的确定。
(二)“混淆”带来的冲突
根据《民法总则》第188条第2款,“诉讼时效期间自权利人知道或者应当知道权利受到损害以及义务人之日起计算。”结合《诉讼时效规定》第6条,只要权利人不去主张权利,便不会满足所谓“权利受到损害”之条件,便不会起算诉讼时效。这相当于承认未定履行期限债权的时效存在永不计算的可能,权利人可以无限期不行使权利,而这实际上背离了诉讼时效制度督促权利人行使权利的目的。
同时,由于将原本属于违约责任的界定手段,错位到诉讼时效的界定,破坏了诉讼时效的正常逻辑。如若《诉讼时效规定》第6条的逻辑成立,其与该规定第2条在指导思想上也存在冲突。
在未定履行期限债权的时效起算上,“权利受到损害”发挥着决定性作用。主张“从权利人主张权利时起算时效”者,大多也将其作为核心论证资源。
(一)“权利受到损害”表述的误用
在未定履行期限债权的时效起算上,从“知道或者应当知道权利受到损害时起算”推导出“权利人主张权利时起算时效”方案,误解和误用了“权利受到损害”表述。在立法者眼中,请求权产生时与权利受到侵犯时无任何区别。在此意义上,在未定履行期限债权的时效起算上,将“权利受到损害”作为核心论证资源,存在对无实质意义表述作过度解读的问题。
(二)“权利受到损害”表述的纠正
即使同为主观起算标准,各国表述也并不一致。由于当初学习苏联法的结果,我国与俄罗斯法的表述一致,采用了“权利受到侵害”的表述。俄罗斯法采此种表述,是因为其诉讼时效制度整体从“侵权”角度展开,但我国诉讼时效制度并无此背景,采“权利受到侵害”的表述反而显得另类。同时,借鉴《日本民法典》第166条的修正,此处认为,我国应当放弃“权利受到损害”的表述,转而学习德国法,将《民法总则》第188条第2款修改为:“诉讼时效期间自权利人知道或者应当知道请求权成立和义务人之日起计算。”
根据《民法通则》第88条和《合同法》第62条,“履行期限不明确的,债务人可以随时履行,债权人也可以随时要求履行,但应当给对方必要的准备时间。”对于随时履行原则本身,没有争议,但关于该原则的诉讼时效意义,“从权利人主张权利时起算时效”和“从权利成立时起算时效”两种方案的主张者,在理解和贯彻上却出现了原则性分歧。
首先,在主张“从权利人主张权利时起算时效”者看来,随时履行意味着:在权利人主张前,义务人没有履行的义务,而只有履行的权利。因而,不会发生违约行为,也就不会有诉讼时效起算的问题。其次,在主张“从权利成立时起算时效”者看来,随时履行意味着:从权利成立时起,权利人就可以行使权利,没有履行期限相当于履行期限从一开始就已届至。
就《诉讼时效规定》而言,在第6条的规则之下,随时履行原则即相当于债务清偿期届至。这就意味着权利人主张权利没有了“履行期限届满条件”的限制,但同时也意味着没有了通常情形下的诉讼时效起算的时间基点。
(一)未规定“义务人同意履行”中断事由
根据《民法通则》第140条和《民法总则》第195条,“义务人同意履行义务”构成诉讼时效中断法定事由之一。但《诉讼时效规定》第6条客观上在未定履行期限债权的时效起算上取消了“义务人同意履行义务”之事由。因此,对于当事人没有约定履行日期的债权债务,只要债权人未主张,或者债务人没有明确提出拒绝履行意见的,便不存在诉讼时效期间中断的法律后果。即便债务人主动部分履行债务,也不会产生任何诉讼时效的效果。
(二)“从权利人主张权利时起算时效”与相关时效规则的冲突
1.与《民事诉讼法》第239条的冲突
根据《民事诉讼法》第239条第2款,法律文书未规定履行期间的,从法律文书生效之日起计算。但《诉讼时效规定》第6条的起算规则明显不同于法律文书未规定履行期间的执行时效起算规则。这种规则冲突导致针对不同阶段的同一个请求权,形成了两种完全不同的处理方案。对此,民法典应吸收《民事诉讼法》的规定方式,将未定履行期限债权的时效起算点规定为“权利可行使时”,从而实现统一。
2.与《诉讼时效规定》第22条的冲突
《诉讼时效规定》第22条事关“时效抗辩权放弃”。最高人民法院将该条的法律后果解释为:“债务从自然债务转为完全债务,义务人不能再行使诉讼时效抗辩权拒绝给付。诉讼时效期间从义务人放弃诉讼时效抗辩权之日起重新起算。如果义务人约定了新的还款期限而未依约履行义务的,则诉讼时效期间从还款期限届满之日起重新起算。”
然而根据该规定第6条,如果未约定新的还款期限,从放弃时效抗辩权之日即重新起算;如果约定了新的还款期限,则从还款期限届满之日重新起算。二者的规则逻辑明显不同。
(三)“从权利人主张权利时起算时效”的激励悖论
在未定履行期限债权的时效起算上,“从权利人主张权利时起算”方案产生了权利人隐瞒时效中断事实、义务人积极主张和证明权利人曾行使权利之事实等非正常激励。
1.有悖于诉讼时效督促权利人的目的
诉讼时效制度的一个主要功能就是督促权利人行使权利,而且被立法者排在首位。然而,在未定履行期限债权的时效起算上,选择“从权利人主张权利时起算”方案,不仅没有正面激励权利人积极提出和证明时效中断事由,反而产生了对权利人的反向激励。
2.背离证明责任分配的一般规则
证明责任分配背后的根本性逻辑是“有利原则”。未定履行期限债权的时效起算如果遵从“从权利人主张权利时起算”方案,在制度激励效果上已悄悄使“有利事实”之判断发生逆转,诉讼时效中断不再是对权利人有利的事实,反倒是对义务人有利的事实。这实际上已经背离了证明责任分配的一般规则,也背离自认规则的逻辑。因为义务人与其帮助权利人证明时效中断,还不如直接承认权利人曾主张权利,以自认规则解决问题。
综上所述,《诉讼时效规定》第6条未做到理论自洽,其选择“从权利人主张权利时起算时效”之规则,除对普通诉讼时效期间过短之现实进行妥协外,理论上还存在若干误区或盲点。对此,在未来民法典足够加长普通时效期间的前提下(如将普通诉讼时效期间加长为5年以上),应采理论自洽的“从权利产生时起算时效”方案。
附:相关法律条文

















